029-87369385
494476745@qq.com
简体中文
Search for:
ALL
下载专区
产品中心
价格信息
价格培训
价格评估
工作
工作动态
政策法规
未分类
案例中心
视频中心
课题研究
首页-快速了解我们
首页-焦点展示
首页-轮播图
首页
协会概况
协会简介
组织架构
协会章程
管理制度
联系方式
工作动态
协会动态
行业动态
价格信息
价格调整
价格标准
政策法规
相关公告
国家政策
省级政策
价格评估
价格评估专业委员会
价格评估管理
调研指导方针
价格培训
培训通知
培训信息
下载专区
会员申请表资料
业务办理申请资料
工作动态
gongzuodongtain
您现在的位置:
首页
>
工作动态
>
行业动态
>
关于印发《价格鉴证师继续教育实施办法》的通知
工作动态
gongzuodongtain
协会动态
行业动态
联系电话
029-87369385
搜索
搜索
近期文章
关于召开第四次会员代表大会暨四届一次理事会议的通知
陕西省价格评估机构资质登记公告
文旅价格专委会2025年年会异彩纷呈
开展价格调研和学术研究
2025年10月13日国内成品油价格按机制调整
近期评论
您尚未收到任何评论。
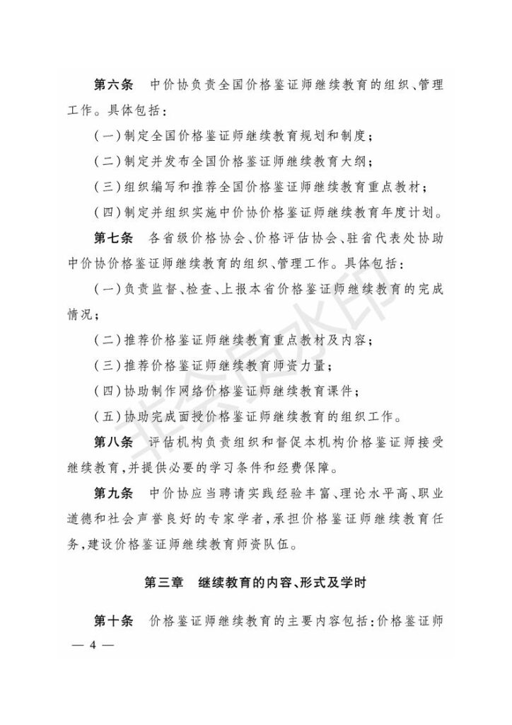
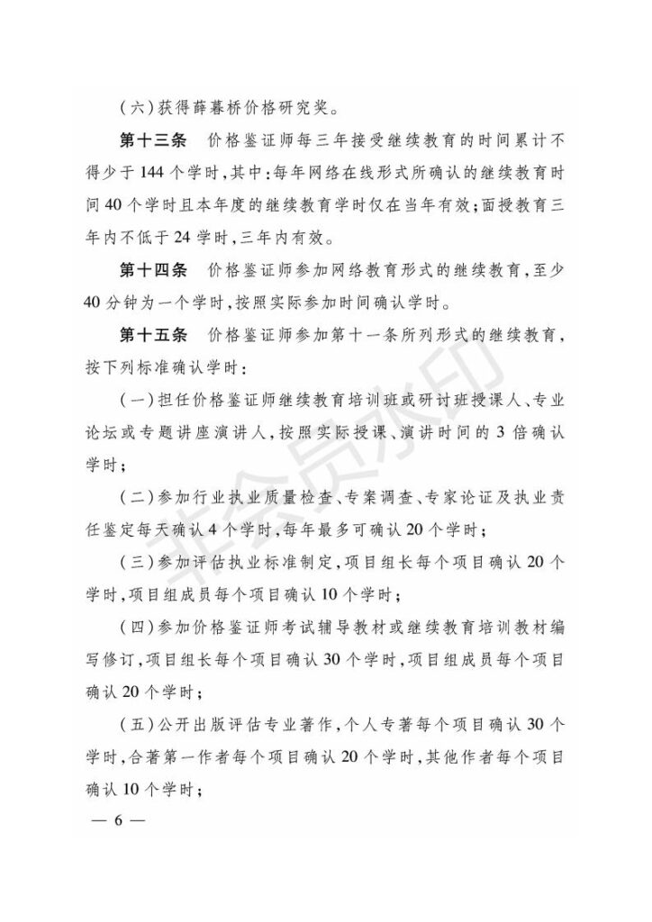
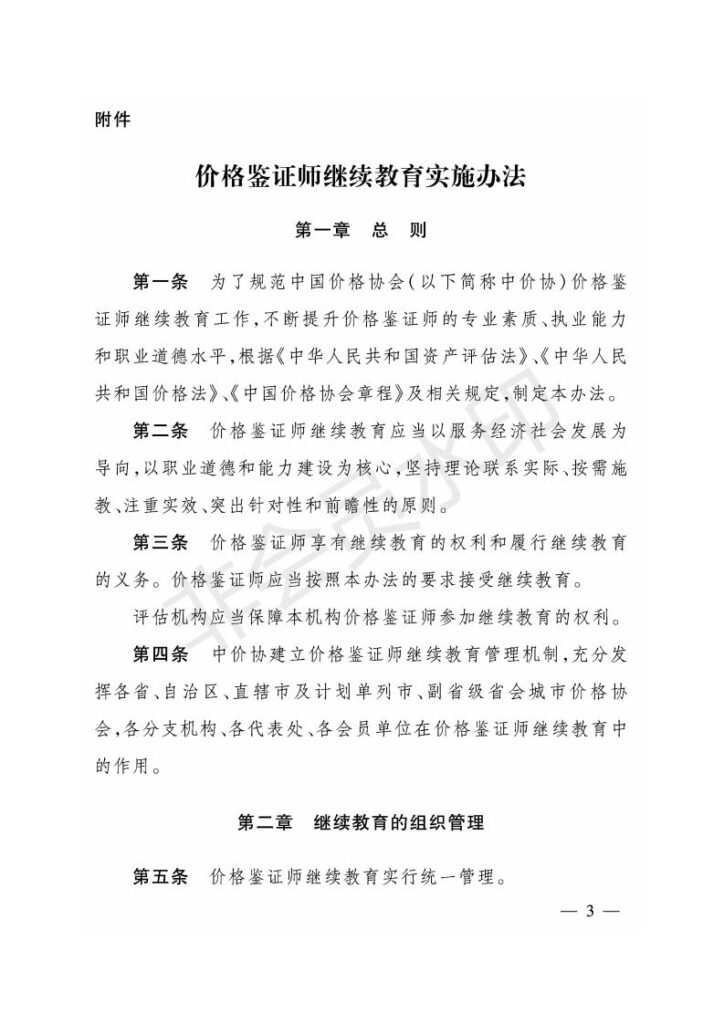
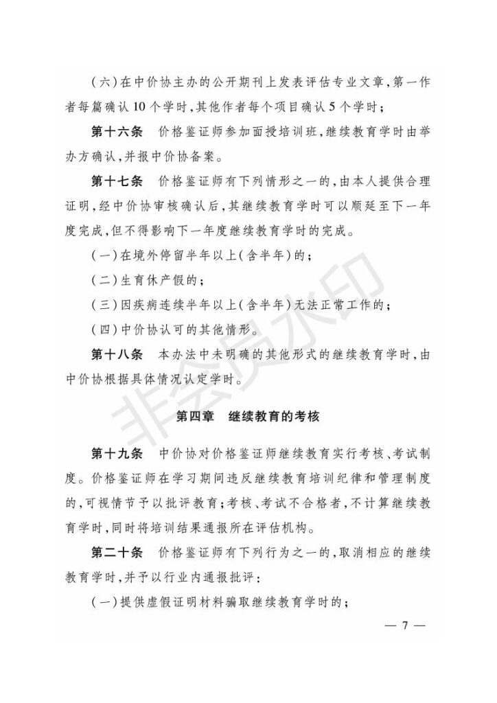
关于印发《价格鉴证师继续教育实施办法》的通知
TIME: 2020-06-06
栏目:
行业动态
上一篇:
关于《2020年价格鉴证师职业能力水平评价考试统考试报名简章》报考条件的补充通知
下一篇:
转发中价协《价格鉴证师继续教育实施办法》
相关推荐
价格成本调查专业人员培训圆满收官
关于印发《价格鉴证评估机构和价格...
关于做好第八届“薛暮桥价格研究奖’...
关于推荐价格评估机构入选最高人民...
2017年度价格鉴证师国家考试圆满结束
中国价格协会近日下发《省级价格协...
关于召开第四次会员代表大会暨四届...
三部门对非学科类培训收费进行专项...
点击这里取消回复。
姓 名:
输入名称 (*)
邮箱
输入邮箱 (*)
留 言: