029-87369385
494476745@qq.com
简体中文
Search for:
ALL
下载专区
产品中心
价格信息
价格培训
价格评估
工作
工作动态
政策法规
未分类
案例中心
视频中心
课题研究
首页-快速了解我们
首页-焦点展示
首页-轮播图
首页
协会概况
协会简介
组织架构
协会章程
管理制度
联系方式
工作动态
协会动态
行业动态
价格信息
价格调整
价格标准
政策法规
相关公告
国家政策
省级政策
价格评估
价格评估专业委员会
价格评估管理
调研指导方针
价格培训
培训通知
培训信息
下载专区
会员申请表资料
业务办理申请资料
工作动态
gongzuodongtain
您现在的位置:
首页
>
工作动态
>
行业动态
>
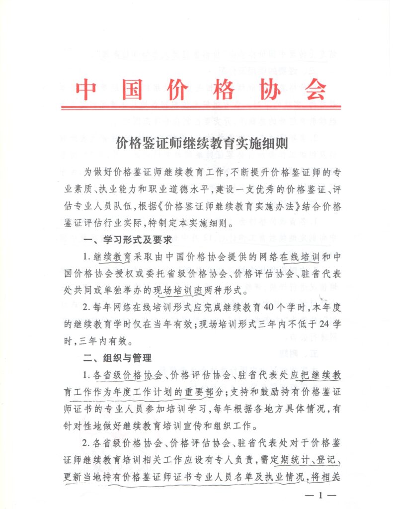
转发中价协价格鉴证师继续教育实施细则
工作动态
gongzuodongtain
协会动态
行业动态
联系电话
029-87369385
搜索
搜索
近期文章
关于召开第四次会员代表大会暨四届一次理事会议的通知
陕西省价格评估机构资质登记公告
文旅价格专委会2025年年会异彩纷呈
开展价格调研和学术研究
2025年10月13日国内成品油价格按机制调整
近期评论
您尚未收到任何评论。
转发中价协价格鉴证师继续教育实施细则
TIME: 2020-09-28
栏目:
行业动态
上一篇:
关于“价格鉴证师继续教育平台”系统上线通知
下一篇:
关于延长“2020 年价格鉴证师职业能力水平评价考试”报名工作的通知
相关推荐
关于印发《价格鉴证评估执业规范》...
人力资源社会保障部关于发布检验检...
转发中价协《价格鉴证师继续教育实...
关于延长“2020 年价格鉴证师职业能...
关于推荐价格评估机构入选最高人民...
陕西省实现春节旅游黄金周开门红
中国价格协会价格评估分会一届二次...
三部门对非学科类培训收费进行专项...
点击这里取消回复。
姓 名:
输入名称 (*)
邮箱
输入邮箱 (*)
留 言: