029-87369385
494476745@qq.com
简体中文
Search for:
ALL
下载专区
产品中心
价格信息
价格培训
价格评估
工作
工作动态
政策法规
未分类
案例中心
视频中心
课题研究
首页-快速了解我们
首页-焦点展示
首页-轮播图
首页
协会概况
协会简介
组织架构
协会章程
管理制度
联系方式
工作动态
协会动态
行业动态
价格信息
价格调整
价格标准
政策法规
相关公告
国家政策
省级政策
价格评估
价格评估专业委员会
价格评估管理
调研指导方针
价格培训
培训通知
培训信息
下载专区
会员申请表资料
业务办理申请资料
工作动态
gongzuodongtain
您现在的位置:
首页
>
工作动态
>
协会动态
>
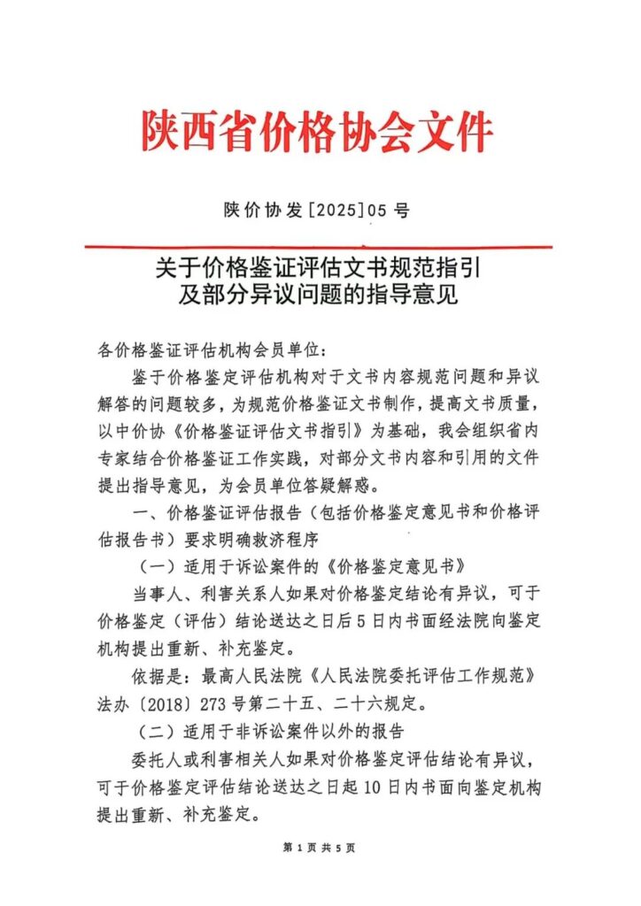
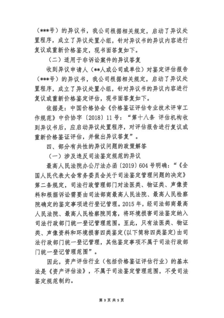
关于价格鉴证评估文书规范指引及部分异议问题的指导意见
工作动态
gongzuodongtain
协会动态
行业动态
联系电话
029-87369385
搜索
搜索
近期文章
关于召开第四次会员代表大会暨四届一次理事会议的通知
陕西省价格评估机构资质登记公告
文旅价格专委会2025年年会异彩纷呈
开展价格调研和学术研究
2025年10月13日国内成品油价格按机制调整
近期评论
您尚未收到任何评论。
关于价格鉴证评估文书规范指引及部分异议问题的指导意见
TIME: 2025-07-08
栏目:
协会动态
上一篇:
关于公示第一批继续教育合格名单的通知
下一篇:
陕西省价格协会“医保改革与创新管理”会议
相关推荐
陕西秦业守正资产价格评估公司 心...
文旅价格专委会召开2023年年会
2025年“陕西省价格评估人员继续教...
关于发布价格成本调查专业人员职业...
关于注销价格评估机构登记资质的通知
陕西省价格鉴证评估机构和价格鉴证...
陕西省第二期评估员职业能力水平评...
金秋传学韵,陕地备考忙—价格鉴证...
点击这里取消回复。
姓 名:
输入名称 (*)
邮箱
输入邮箱 (*)
留 言: