029-87369385
494476745@qq.com
简体中文
Search for:
ALL
下载专区
产品中心
价格信息
价格培训
价格评估
工作
工作动态
政策法规
未分类
案例中心
视频中心
课题研究
首页-快速了解我们
首页-焦点展示
首页-轮播图
首页
协会概况
协会简介
组织架构
协会章程
管理制度
联系方式
工作动态
协会动态
行业动态
价格信息
价格调整
价格标准
政策法规
相关公告
国家政策
省级政策
价格评估
价格评估专业委员会
价格评估管理
调研指导方针
价格培训
培训通知
培训信息
下载专区
会员申请表资料
业务办理申请资料
价格培训
jiagepeixun
您现在的位置:
首页
>
价格培训
>
培训信息
>
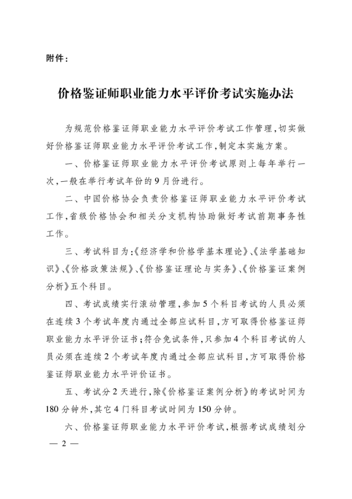
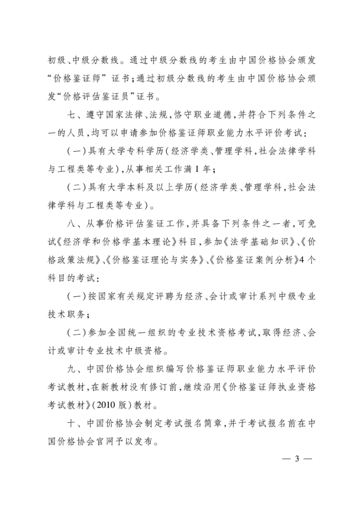
价格鉴证师能力水平评价考试
价格培训
jiagepeixun
培训信息
培训通知
联系电话
029-87369385
搜索
搜索
近期文章
关于召开第四次会员代表大会暨四届一次理事会议的通知
陕西省价格评估机构资质登记公告
文旅价格专委会2025年年会异彩纷呈
开展价格调研和学术研究
2025年10月13日国内成品油价格按机制调整
近期评论
您尚未收到任何评论。
价格鉴证师能力水平评价考试
TIME: 2019-03-06
栏目:
培训信息
上一篇:
关于2025年“陕西省价格评估人员继续教育”系统上线的通知
下一篇:
价格评估鉴证专业人员职业能力水平评价认定
相关推荐
关于2025年“陕西省价格评估人员继...
价格评估鉴证专业人员职业能力水平...
会长在价格评估员职业能力水平评价...
2018年第二期价格评估员职业能力水...
2018年第一期价格评估员职业能力水...
点击这里取消回复。
姓 名:
输入名称 (*)
邮箱
输入邮箱 (*)
留 言: